Work Samples | Resume | LinkedIn | About | Contact
Service Redesign: Reimagining the Car-buying Experience
Situation
The Problem
Due to COVID-19, many people have had to make significant changes to their daily routines to ensure that their health and safety are being prioritized. Shopping for goods and services, for example, has been heavily impacted by these changes. Brick and mortar stores have had to rethink their marketing strategies and customer experiences to retain their customer base and maintain profitability.
These days, consumers are preferring to shop for goods and services online rather than in person. One industry in particular that’s quickly adapting to this trend is the automotive industry. With this in mind, I explored a holistic service redesign solution that reimagines the car-buying experience to adapt to this change in consumer behavior.

Tasks
The following tasks were completed to address the challenges raised by the problem statement:
- Define overall research framework and gather key findings to formulate holistic service redesign approach
- Complete ideation activities to generate as many ideas as possible
- Prototype solutions based on ideas generated from ideation activities
- Measure outcome of each prototype using measurement and success metrics
My Actions
Research
To kick things off, I asked myself the following key questions:
- What does the current car-buying experience look like today?
- Are there ways to uplift and make the overall experience more relevant in the current COVID-19 pandemic environment?
- What are the problems consumers are facing?
- What issues can we solve for?
- What are some pain points we can address?
After giving these questions some thought and empathizing with the various players in this experience, I formulated the following problem statement and hypotheses:
- How might we make a seamless and efficient car-buying experience?
- Hypotheses:
- The customer needs a seamless and efficient car-buying experience supported by good customer service, which will lead to higher customer satisfaction.
- Sales representatives and employees need to walk through the entire car-buying and owning experience because they need to understand what the customer really needs, resulting in more empathetic employees and sales representatives (and thus more satisfied customers).
The following research methods were used to gather key insights to help formulate the reimagined service design approach:
- Empathy Mapping
- Assumption Grid & Questions
- Problem Statement Brainstorming
- Customer and Sales Ideation
- Desk Research
- User Interviews & Online Ethnography
- Affinity Mapping
- User Personas
- Journey Maps











Key Insights Uncovered
The following key insights were uncovered from the perspective of the customer and salesperson:
Customer Wants/Needs:
- Ability to purchase a car quickly without having to interact with anyone physically
- Quick delivery and ability to experience new features of the car
- Not being overloaded with too many choices to make
- Desire to research car-shopping process online
Customer Pain Points:
- Experiencing long car delivery wait times
- Eagerness on part of salespeople to show vehicles that customer wasn’t necessarily qualified for based on credit score
- Dealerships lacking desire to resolve issues (and inability to provide any negative feedback)
- Persistent and “pushy” salespeople using high-pressure/stressful sales tactics on customers
Salesperson Wants/Needs:
- Desire to find the right car for the customer
- Wanting customer to test drive without their supervision, which frees up their time to complete other tasks
Salesperson Pain Points:
- Assuming that customer think the worst of salespeople, which leads to negative interactions
- Difficulty finding sales leads
- Customers haggling for the wholesale price of the car, which leaves no profit for the dealership
When examining pre- and post-COVID-19 consumer behavior patterns, the following key insights were uncovered:


Ideation
I completed the following ideation activities to generate as many ideas as possible to formulate a holistic solution:
- Slicing the Elephant
- 10+10
- Future State Journey Mapping
Slicing the Elephant
With assistance from several project stakeholders, I used the Slicing the Elephant method to generate ideas that could address the problem and used dot voting to select the best ideas. See below for ideas that were selected.



10+10
I used this method to generate a broad array of ideas quickly. I spent a total of 20 minutes for this activity – 10 mins. during the first round to generate as many ideas as possible in rapid succession, and then another 10 mins. to explore a single idea further (i.e., car-buying checklist). The following ideas were generated at the conclusion of this activity:
- AI-based text survey with personalized results for consumer
- Using customer’s social media direct messaging feature to connect with a local dealership to purchase a car
- Kiosk to purchase a car – to be used at a dealership, mall, gas station, etc.
- Zoom call between dealership and customer
- Using AR technology to experience and/or test drive the car
- Gamifying the car-buying process
- “Where are you in the process?” flow similar to filing taxes on TurboTax or when ordering a pizza at Dominoes
- Car-buying checklist
Network Mapping
See below for key players involved in the current and future state car-buying experience in a scenario where the customer prefers avoiding having to visit car dealerships entirely.


The following changes would need to be made to move towards the future state:
- More reliance on technology to provide customer service virtually
- Having a stronger social media presence
- Making available car delivery service to customer’s home to facilitate test drive
Idea Sorting & Ranking
I used an idea portfolio chart to sort and rank my ideas based on overall feasibility and impact on the customer’s experience. The following ideas from the top right quadrant were selected:
- Expand social media channels and content creation to generate inbound customers (e.g., Instagram, TikTok, YouTube, etc.)
- Virtual meeting with salesperson
- “Road to Car Ownership” guide (to help simplify the car-buying process for the customer)
- At-home test drive option
- Car delivery service to the customer’s home
- Customer feedback submission via text, direct messaging, and/or email

Aligning Ideas with the Overall Car-buying Journey
The chart below shows how the selected ideas align with the overall car-buying journey.

Results
Prototypes
Expanded Social Media Channels for Car Dealerships
- Leverages social medial platforms (e.g., Instagram, TikTok, and YouTube) to transform aspects of in-person dealership experience (e.g., vehicle walkarounds, test drives, interviews, reviews, promotional video, etc.) to virtual one
- Automakers and dealerships create dedicated social medial channels and hire content creators to create unique content, help promote cars, increase visibility of sales/promotions, etc.



Virtual Meeting with Salesperson
- Leverages teleconferencing technology (e.g., Zoom) to facilitate discussion between salesperson and customer virtually without the need for any physical interaction
- Allows customers to avoid having to visit the dealership in-person
- Salesperson can provide normal services typically found when visiting the dealership (e.g., providing recommendations based on needs and budget, completing any necessary credit checks and pre-approvals, etc.)


Road to Car Ownership Portal
- Serves as virtual portal that assists consumers navigate the car-buying process
- Features communication tools to contact salesperson, maintenance staff, etc.
- Account would need to be created to use all available features within the portal
- Houses important documentation related to purchasing a car
- Guides customer through key stages of the car-buying journey, including Research, Test Drive, Decision, Delivery, Maintenance, and Feedback



Try-at-Home Program
- Dealership delivers car to the customer’s home so they can test drive the car without the need to visit dealership in-person
- Targets customers who may have COVID-19 health concerns or limited mobility
- Customer identity verification would be required in order to test drive the car



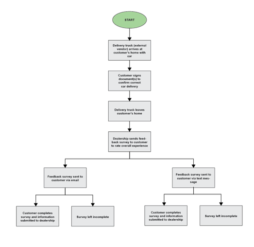
Customer Feedback Submission
- Customer receives communication (e.g., text, email, or DM) from dealership at different touchpoints during the car-buying journey (e.g., after talking to a salesperson, after purchasing a new car, after completing a test drive at home, etc.) and asked to provide feedback
- Provides dealership (and automakers) the opportunity to pinpoint customer pain points and make any necessary changes to their business practices to improve the overall customer experience
- Challenge would be determining best times to send communications to customers


User Feedback Key Highlights
Expanded Social Media Channels for Car Dealerships:
- Instagram & Tiktok: Focus should be more on inventory
- After showing the prototype to several users, the feedback I collected suggests that users would rather see more posts about existing inventory rather than artistic content that promotes the dealership and/or its employees
- Things unrelated to inventory and product should be space out and less frequent
- Users would also like to see prices on the vehicles featured
- YouTube: Focus more on car reviews
- Feedback suggests users respond well to car reviews
- YouTube is often used by users as an early research tool to learn more about cars they’re interested in purchasing
- Users enjoy watching list-type or car ranking videos that impart useful information
- Dealerships should focus on producing content around existing inventory
Virtual Meting with Salesperson:


Road to Car Ownership Portal:

See below for other feedback received:
- The Road to Car Ownership portal is easy to use
- There is interest among users to actually use the portal to purchase a new car
- Users are interested in seeing how this portal would work and what it would look not just for mobile but also on desktop and tablet
Try-at-Home Program:
- Road to Car Ownership Tracker: User can use this tracker to track the delivery of their car so they know when to expect the delivery man to arrive and test drive the car. This helps alleviate user uncertainty about when the car will be delivered and provide alerts when there are delays.
- Cleanliness and Identity Verification (Salesperson): In order to adapt to new normal, the salesperson will need to encourage customers to sanitize surfaces prior to test driving the car. Salesperson must also ask for identification to verify the customer is who they say they are before handing over the keys.
- Other Means to Contact Dealership: With so much focus placed on digital capabilities, providing other means to contact the dealership, such as by phone or email, to test drive a car might be beneficial for those who are experiencing difficulties navigating the website.
See below for other feedback received:

Next Steps
- Refine concept and make changes to prototypes based on feedback gathered from user interviews
- Collect additional feedback on updated concept and prototypes via user interviews and concept/usability testing
- Provide final recommended holistic solution to address problem statement
My Role – UX Research & Design:
- Define UX goals, objectives, and strategy
- Gather key insights via user research methods
- Develop service redesign solution to address the problem
Project Duration:
3 months
Results:
- 5 prototypes (i.e., Expanded Social Media Channels for Car Dealerships, Virtual Meeting with Salesperson, Road to Car Ownership Portal, Try-at-Home Program, and Customer Feedback Submission)
- Key insights derived from user interviews